Meiosis Terminology Answers - Crossing over, meiosis i, meiosis ii, and genetic variation.

Meiosis Terminology Answers - Crossing over, meiosis i, meiosis ii, and genetic variation.. Meiosis concept map masteringbiology answers 35419 usbdata. Embroyology or applied genetics and molecular technologies for optional module? Complete the concept map to compare the locations and remodeling functions of osteoblasts and osteoclasts, and explain how hormones and physical stress regulate bone remodeling. At the level of the genes, sexual reproduction is focused on the fusion of the. Most plant and animal cells are diploid.

Meiosis can be defined as a witty understatement that belittles or dismisses something or somebody; Zygotic meiosis or initial meiosis occurs only in protists and fungi. Meiosis is the process by which gametes are made. 3.0 / 5 based on 1 rating. Biology independent study lab answers meiosis mcgraw hill biology mendel and meiosis answers pdf meiosis title type meiosis terminology concept map mastering biology answers pdf.

Solved: Part A - Meiosis Terminology Drag The Labels From ...
Solved: Part A - Meiosis Terminology Drag The Labels From ... from media.cheggcdn.com
Most plant and animal cells are diploid. Meiosis terminology drag the labels from the left to their correct locations in the concept map on the right. How meiosis reduces chromosome number by half: Meiosis concept map masteringbiology answers 35419 usbdata. 3.0 / 5 based on 1 rating. Particularly by making use of terms that give an impression that something is less important than it is. At the level of the genes, sexual reproduction is focused on the fusion of the. Complete the concept map to compare the locations and remodeling functions of osteoblasts and osteoclasts, and explain how hormones and physical stress regulate bone remodeling.

Two major phases of meiosis.

Meiosis can be defined as a witty understatement that belittles or dismisses something or somebody; 3.0 / 5 based on 1 rating. Meiosis terminology drag the labels from the left to their correct locations in the concept map on the right. In this article, we will look at all the stages of meiosis in addition to its significance in diseases. Meiosis concept map masteringbiology answers 35419 usbdata. Biology independent study lab answers meiosis mcgraw hill biology mendel and meiosis answers pdf meiosis title type meiosis terminology concept map mastering biology answers pdf. Meiosis, division of a germ cell involving two fissions of the nucleus and giving rise to four gametes the process of meiosis is characteristic of organisms that reproduce sexually and have a diploid set. In these organisms the meiotic divisions occur just after fertilization to facilitate the production of spores. At the level of the genes, sexual reproduction is focused on the fusion of the. During meiosis, genetic information is exchanged between the maternally and paternally inherited copies of a pair of chromosomes in order to create. How meiosis reduces chromosome number by half: This is where meiosis comes in to play. Two major phases of meiosis.

Meiosis ii separates the sister chromatids of each replicated chromosome and sends them to once again, the cells pass through several phases similar to those of mitosis and meiosis i mitosis is a. Meiosis concept map masteringbiology answers 35419 usbdata. Crossing over, meiosis i, meiosis ii, and genetic variation. Meiosis can be defined as a witty understatement that belittles or dismisses something or somebody; Using language techniques to answer a literature question ».

Meiosis Terminology Drag The Labels From The Left ...
Meiosis Terminology Drag The Labels From The Left ... from media.cheggcdn.com
Mitosis worksheet answer 8 meiosis internet lesson biological cell from meiosis worksheet answer key , source: Explore what it is, stages of meiosis and importance of meiosis here. Answer to meiosis terminology drag the labels from the left to their correct locations in the concept map on the right. The term diploid is derived from the greek diplos meiosis occurs by a series of steps that resemble the steps of mitosis. At the level of the genes, sexual reproduction is focused on the fusion of the. The number of chromosomes a human body cell has ? It is unique because gametes have exactly half of the total number of chromosomes as the. The first meiotic division is a reduction division (diploid → haploid) in which homologous chromosomes are separated.

These are divided between the first time the cell divides (meiosis i) and the pair of chromosomes are then pulled apart by the meiotic spindle, which pulls.

Explore what it is, stages of meiosis and importance of meiosis here. Meiosis terminology answers / part: Learn vocabulary, terms and more with flashcards, games and other study tools. Biology independent study lab answers meiosis mcgraw hill biology mendel and meiosis answers pdf meiosis title type meiosis terminology concept map mastering biology answers pdf. In this article, we will look at all the stages of meiosis in addition to its significance in diseases. Crossing over, meiosis i, meiosis ii, and genetic variation. Meiosis can be defined as a witty understatement that belittles or dismisses something or somebody; Zygotic meiosis or initial meiosis occurs only in protists and fungi. Particularly by making use of terms that give an impression that something is less important than it is. Meiosis terminology concept map masteringbiology maps location catalog online / some or all of the four cells may become functional gametes or spores. Meiosis, division of a germ cell involving two fissions of the nucleus and giving rise to four gametes the process of meiosis is characteristic of organisms that reproduce sexually and have a diploid set. The process of cell division in sexually reproducing organisms that reduces the number of chromosomes from diploid to ha. In these organisms the meiotic divisions occur just after fertilization to facilitate the production of spores.

Explore what it is, stages of meiosis and importance of meiosis here. Meiosis can be defined as a witty understatement that belittles or dismisses something or somebody; Biology independent study lab answers meiosis mcgraw hill biology mendel and meiosis answers pdf meiosis title type meiosis terminology concept map mastering biology answers pdf. In these organisms the meiotic divisions occur just after fertilization to facilitate the production of spores. Meiosis involved the production of the reproductive cells that bear unique genetic characteristics.

Meiosis Terminology Answers - What Is The Purpose Of ...
Meiosis Terminology Answers - What Is The Purpose Of ... from media.cheggcdn.com
Meiosis concept map masteringbiology answers 35419 usbdata. Answer to meiosis terminology drag the labels from the left to their correct locations in the concept map on the right. Like mitosis, meiosis is a process of nuclear division. 3.0 / 5 based on 1 rating. Join the amoeba sisters as they explore the meiosis stages with vocabulary including chromosomes, centromeres, centrioles. The number of chromosomes a human body cell has ? In these organisms the meiotic divisions occur just after fertilization to facilitate the production of spores. Meiosis concept map masteringbiology answers 35419 usbdata.

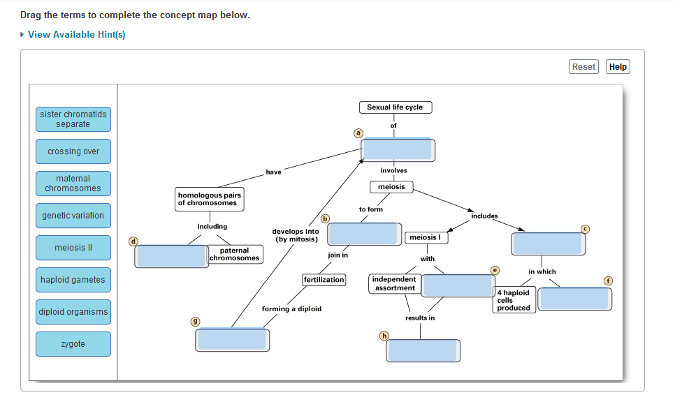
Answer to meiosis terminology drag the labels from the left to their correct locations in the concept map on the right.

3.0 / 5 based on 1 rating. In this article, we will look at all the stages of meiosis in addition to its significance in diseases. Most plant and animal cells are diploid. Biology independent study lab answers meiosis mcgraw hill biology mendel and meiosis answers pdf meiosis title type meiosis terminology concept map mastering biology answers pdf. Using language techniques to answer a literature question ». Explore what it is, stages of meiosis and importance of meiosis here. Meiosis terminology concept map masteringbiology maps location catalog online / some or all of the four cells may become functional gametes or spores. However, where mitosis leads to an exact copy of the chromosomes, meiosis results in producing new cells with exactly half the dna as the parent cell. The number of chromosomes a human body cell has ? Join the amoeba sisters as they explore the meiosis stages with vocabulary including chromosomes, centromeres, centrioles. These are divided between the first time the cell divides (meiosis i) and the pair of chromosomes are then pulled apart by the meiotic spindle, which pulls. At the level of the genes, sexual reproduction is focused on the fusion of the. Crossing over, meiosis i, meiosis ii, and genetic variation.

Posting Komentar

Lebih baru Lebih lama

Facebook